English 上网认证 智慧交大
当前位置: 首页 > 新闻中心 > 教学科研 > 正文

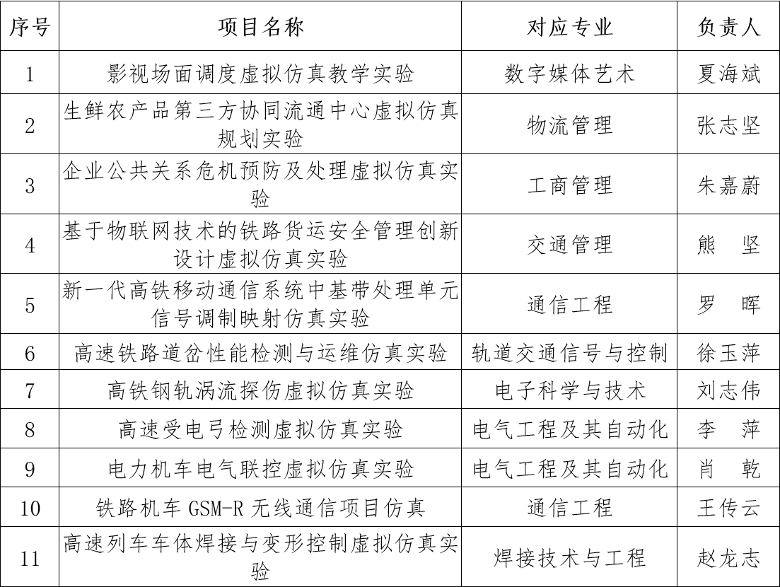
WilliamHill官网11个项目认定为2020年度省级虚拟仿真实验教学项目

作者: 来源: 时间:2020-10-20 浏览:

近日,江西省教育厅发布了《关于公布2020年度省级虚拟仿真实验教学项目认定结果的通知》(赣教高字〔202030号),认定WilliamHill官网夏海斌的《影视场面调度虚拟仿真教学实验》等11个项目为2020年度省级虚拟仿真实验教学项。具体项目如下: